18806653225

南京拓微25V OVP 500MA线性锂离子电池充电IC TP4083

简介

TP4083 是一款带 OVP 保护的单节锂电池充电器,带电池正负极反接保护、输入电源正负极反接保护的单芯片,兼容大小 3mA-500mA 充电电流。采用涓流、恒流、恒压控制,SOT23-6 或 DFN2*2-6 封装与较少的外部元件数目使得 TP4083 成为便携式应用的理想选择。TP4083 可以适合 USB 电源和适配器电源工作。

16V 过压保护点的特点可以让芯片适用于输入电压要求范围更宽、更高的应用方案。当输入 6.5V~16V 的电压时,芯片仍有一定的输出电流给电池充电,减小充电时间。芯片的热反馈可对充电电流进行自动调节,以便在大功率操作或高环境温度条件下对芯片温度加以限制。当电池达到预设电压之后,充电电流降至设定值 1/10,TP4083 将自动终止充电。 当输入电压(交流适配器或 USB 电源)被拿掉时,TP4083 自动进入一个低电流状态,电池漏电流在 1μA 以下。

TP4083 的其他特点包括电源欠压闭锁、自动再充电和两个用于指示充电结束和输入电压接入的状态引脚。

产品特点

  • 兼容 3mA-500mA 的可编程充电电流;
  • VCC 输入端反接保护;
  • 锂电池正负极反接保护;
  • VCC 输入 OVP:16V;
  • 用于单节锂离子电池;
  • 具有可在无过热危险的情况下
  • 实现充电速率大化的热调节功能;
  • 带涓流、恒流、恒压控制;
  • 可直接从 USB 端口给电池充电;
  • 精度达到±1%的预设充电电压;
  • 自动再充电;
  • 2 个充电状态开漏输出引脚;
  • C/10 充电终止;
  • 待机模式下的供电电流为 140μA;

[敏感词]大额定值

  • 输入电源电压(VCC):-6.5V~25V
  • PROG:-0.3V~9V
  • BAT:-4.2V~9V
  • CHRG:-6.5V~25V
  • STDBY:-6.5V~25V
  • BAT 短路持续时间:连续
  • BAT 引脚电流:500mA
  • PROG 引脚电流:2mA
  • 大结温:150℃
  • 工作环境温度范围:-40℃~85℃
  • 贮存温度范围:-65℃~125℃
  • 引脚温度(焊接时间 10 秒):260

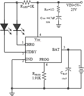
应用

Copyright © 2023  深圳市睿星达电子有限公司 粤ICP备2023021447号